使用电脑浏览器(建议使用谷歌浏览器)访问网址:抖店-抖音电商入驻平台
建议使用手机号接收验证码进行登录。
第二步:选择主体类型
目前抖 音小店入驻支持个体工商户和企业/公司。不支持个人入驻。

如果是做抖 音小店无货源,选择个体工商户就可以了,权重无差别,且能省钱。
主体类型一旦选择,认证后无法修改,请务必根据营业执照类型选择符合要求的主体类型
抖 音小店开店流程认证主体填写页面:

第三步:填写店铺信息
抖 音小店店铺类型包括普通店、专营店、专卖店和旗舰店,区别仅在于对品牌资质的要求,无其他功能区别。

如果是玩抖音小店无货源,建议直接选择普通店。
第四步:提交审核
平台将在1~3个工作日内进行审核;
短信通知:资料信息审核中,预计1-3个工作日出结果,请耐心等待。

审核通过后,会直接进入账户验证界面支持两种验证方式:实名认证、打款验证
实名认证or打款认证二选一
实名认证:仅支持对私银行卡号(即:经营者的银行卡号)+银行预留手机号+验证码

打款验证:非大陆身份证的个体工商户&企业,都必须提供对公银行卡号

第五步:缴纳保证金(完成抖音小店入驻)
跳转至“资产-保证金”页面,点击【充值】,根据“应缴金额”,输入充值金额;

每个类目抖音小店保证金保准不一样,绝大部分类目的保证金就是2000~5000元,比如做无货源抖音小店最常见的经营范围就是服饰鞋包、居家百货,就是2000~5000元保证金。最新的抖音小店保证金标准可以参考该链接查看:
抖音电商能量站-抖音电商官方教育学习平台school.jinritemai.com/doudian/web/article/101816
第六步:完善其他小店基础设置
比如支付方式设置(支持支付宝和微信),在资质中心添加小店类目、运费模板设置等。
一般来说,一些偏远地区比如新疆、西藏等是不支持包邮的,要提前在运费模板里面设置好。
详细的抖音小店运营实操细节,在我们抖音小店运营思维导图里面都有,无偿分享
https://xg.zhihu.com/plugin/af170e3818f7ffaa14230959f8d8355c?BIZ=ECOMMERCE
2.抖音小店选品
做电商的都知道,7分靠选品,3分靠运营。
抖音小店能不能爆单,品是核心。
怎么选品?
第一步:确定品类
如果你是有货源的商家,比如自己本身有淘宝店、多多店,入局抖音电商,最好还是选择这个品类赛道。
因为各大电商平台店铺运营的思路都是大同小异,选择熟悉的品类你会更有把握,起步也更快。
如果是没有货源,想做无货源的个人或商家,居家百货是你抖店选品的首选。
做抖音小店无货源的,几乎都是做居家百货这个类目。
但是美妆、食品和图书这几个品类不建议做无货源的去玩,原因如下:

第二步:跟品
什么品爆,就跟什么品;跟品的渠道主要有以下4个:
另外在选择产品的时候,最好引流款+利润款搭配着上架。
引流款:9.9元、19.9元以内的超高性价比商品,用来撬动优质带货达人,给直播间引流;
利润款:提升小店GMV,生产利润;
3.抖 音小店产品上架
商品上架需要用到采集软件,推荐使用妙手、虎虎搬家或甩手上货助理。具体的你可以在抖 音小店后台服务市场去选择,费用也不贵,功能大同小异,操作步骤也很简单,有不清楚的可以直接问软件客服。

不过,有几个商品上架的注意事项要提醒你一下:
引流款批发价*2(或*1.5)
利润款批发价*2+2(或+4或+6)
产品没流量,跟定价有非常大的关系;别人搜到了,看价格太高就不想点进去。
引流款佣金1%~20%(引流款,达人更多考虑的是价格,佣金可以控制在1%~10%;),利润款佣金30%-35%,少数可以强拉50%。
达人最关心产品的转化率,而不仅仅是价格和佣金。


锋哥玩抖音:抖音小店产品如何定价?主图、标题、佣金如何设置才能有自然流量?
4.抖音小店推广
也就是各位最关心的抖音小店流量来源。
目前抖音小店流量来源主要有2个:
直播间/短视频很好理解,可以是自己带货也可以联系达人带货。
如果你是做抖音小店无货源的话,自己不开播、不发视频不做账号,只需要搞定达人也能爆单。
店铺流量就来自于达人的直播间,带货达人越优质(直播间转化高),抖 音小店流量越精准,商品转化率越高。
找达人的渠道渠道主要就是蝉妈妈、抖老板、直播间这几个。在下面这篇文章中也详细的分享过:
锋哥玩抖音:抖音小店怎么找达人?批量获取抖音达人资源的3个方法8 赞同 · 163 评论文章
完整版达人资源可点击下方卡片交流咨询
https://xg.zhihu.com/plugin/cd62fceeedd88fdbf35ddb18b7c3bfa1?BIZ=ECOMMERCE

自然流量是最近比较热门的玩法,自然流量来源和操作玩法,这篇文章里面我也写过,感兴趣的可以去看看:
锋哥玩抖音:抖音小店自然流量爆单最新玩法,实操半年的经验总结35 赞同 · 31 评论文章
5.抖 音小店出单
小店有订单之后,接下来就是发货,售前售后处理。
如果是店铺自播,自己有货源常规批量发货就行了。
如果是做抖 音小店无货源,订单少的话可以用软件一件代拍,直接去上家拍下,软件会自动同步用户信息和物流信息;打单软件在抖 音小店后台服务市场也有很多,避免广告嫌疑就不做具体的推荐了,选择其中一个即可。

订单多的话就要去主动联系厂家,导表格批量发货。
找供应链的方法和渠道,展开来说的话又是一篇长文章的了,下次有机会再分享,感兴趣的话也可以随时问我。
6.抖音小店体验分维护
最后重点说说抖音小店体验分。因为这个体验分是影响达人合作意愿以及抖音小店自然流量的核心因素。
店铺体验分过低(低于3.2分),还会被清退。所以,体验分维护一定要重视。
抖 音小店体验分作用:
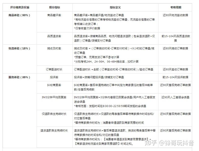
体验分为5分制,最低为3分,由商家近90天内的【商品体验】、【物流服务】及【服务态度】三个评分维度加权计算得出,具体指标的考核周期以下表为准。具体计算方法如下:
目前抖 音小店体验分评分的最新标准是(2021半年6月23日更新):

体验分每天中午12:00进行数据更新。
如果体验分低的话,最好的提升方法就是催好评(目前抖音小店已经不支持改差评),或者是用引流品去联系主播,快速提升订单量。
另外也可以给客户发送服务好评邀请,提升商家服务分;
以上就是我做抖 音小店运营近一年时间以来的一些实操细节总结,当然可能还有 一些抖 音小店运营细节没有写出来,如果还有不清楚的,欢迎一起交流。
https://xg.zhihu.com/plugin/cd62fceeedd88fdbf35ddb18b7c3bfa1?BIZ=ECOMMERCE
